Pengajuan Kredit
|
Simulasi Kredit
|
Pengaduan
|
Permintaan SLIK
|
Kebijakan Privasi
Beranda
Profil
Sejarah Perusahaan
Visi dan Misi
Manajemen & Struktur Organisasi
Produk
Tabungan
Tabungan Umum
Tabungan Bunda
Deposito
Kredit
Kredit Modal Kerja
Kredit Konsumsi
Kredit Investasi
Informasi
Karir
Pengumuman
Galeri
Foto
Video
Sertifikasi
Laporan
Laporan Publikasi
Laporan Tahunan
Laporan TKS
Laporan GCG
Laporan Keberlanjutan
Beranda
Manajemen & Struktur Organisasi
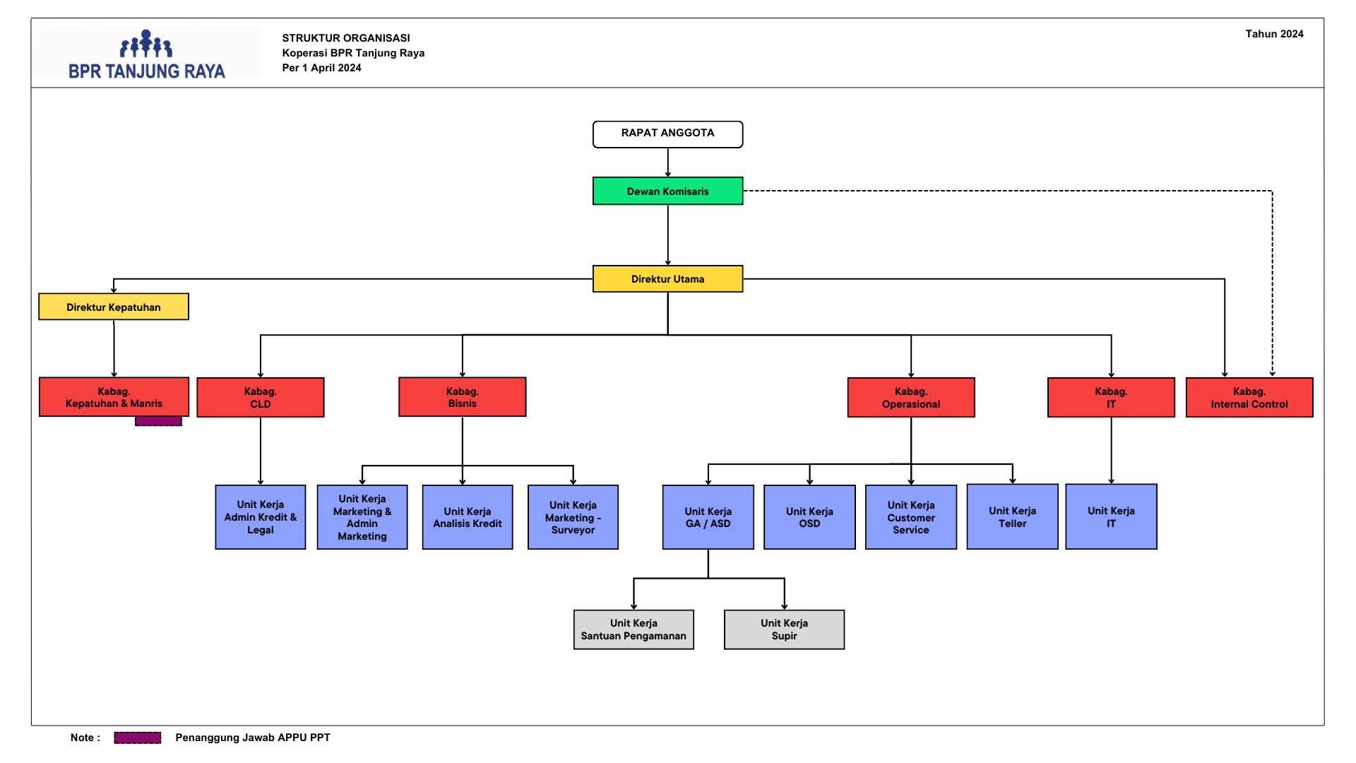
MANAJEMEN DAN STRUKTUR ORGANISASI
Dewan Komisaris :
Komisaris Utama : Ong Tjie Hin
Komisaris : Unang Sularko
Dewan Direksi :
Direktur Utama : Ferry Hidajat
Direktur Kepatuhan : AM. Irwan
STRUKTUR ORGANISASI
BPR TANJUNG RAYA
Chat on WhatsApp